各位考生:
我校2019年硕士研究生复试分数线已于3月15日公布,部分专业可接收调剂考生,现将有关事宜通知如下:
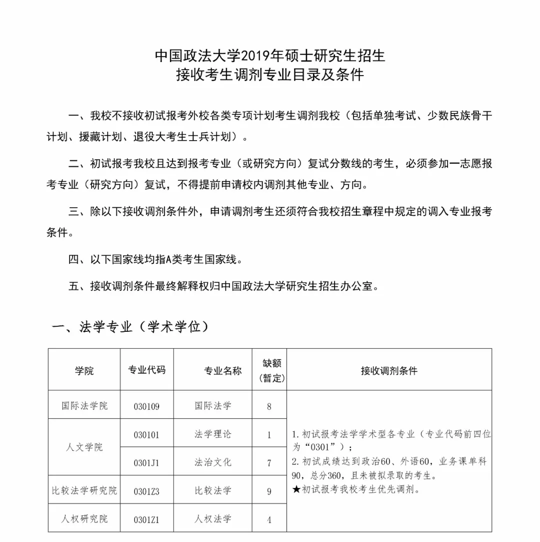
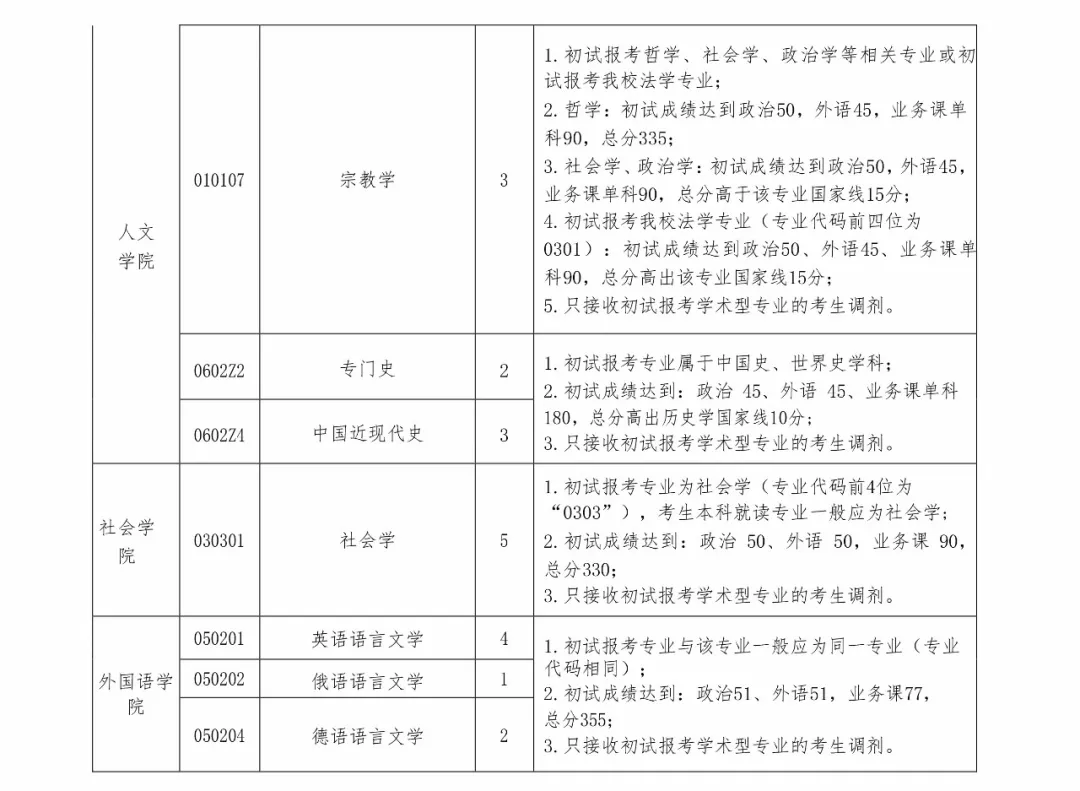
一、接收调剂专业目录及条件要求





二、我校接收调剂程序
(一)考生网上填报调剂志愿
我校接收调剂均通过教育部研招网调剂系统进行,不收取纸质申请材料。调剂系统网址:https://yz.chsi.com.cn/yztj/,我校调剂申请时间见下表:
(二)招生学院确定调剂复试名单
网上申请调剂时间截止后,各招生学院根据考生申请志愿、初试一志愿报考情况、初试成绩、专业背景、诚信状况以及科研创新能力等情况挑选准许参加复试的考生,并在1-2个工作日确定复试名单。
(三)公布复试名单
各招生学院向校研招办报送进入复试的调剂考生名单,研招办审核通过后予以公布。调剂复试考生名单以研招办在我校研究生院网站公布的名单为准。
三、调剂复试安排
1.国际法学、比较法学、人权法学、商学院各接收调剂专业、公共管理专业(MPA)调剂考生复试时间为3月27日以后,具体安排另行通知。
2.法律(非法学)专业(含法律硕士学院、光明新闻传播学院、证据科学研究院)调剂考生复试时间为3月25日以后,具体安排另行通知。
3、人文学院、社会学、外国语学院各接收调剂专业,考生复试时间预计3月24日之后,具体安排另行通知(含一志愿进入复试的考生和调剂进入复试的考生)。
4、工商管理(MBA):复试时间请咨询我校MBA教育中心。
复试科目命题范围详见我校《2019年硕士研究生招生章程》中相关内容。具体复试事宜请及时关注我校后续相关通知。
各专业调剂报名、复试等具体安排,请关注研究生院网站及各招生学院网站后续通知。
四、注意事项
1、除特殊规定外,初试报考我校且达到报考专业(研究方向)复试分数线的考生(即一志愿上线考生),必须参加一志愿报考专业复试,不得提前申请校内调剂。
2、我校接收调剂申请志愿不采用“先到先得”的方式,申请时间较早没有优先权。网上申请调剂时间截止后,学院再遴选调剂考生并发送复试通知。
3.除附件中公布的接收调剂的专业外,我校将根据复试录取情况,陆续发布复试后需要接收调剂的其它专业情况,请关注我校研究生院及各招生学院网站通知。
五、调出我校
1、初试报考我校但未达到报考专业复试分数线的考生,如未能达到校内调剂的要求或未收到我校调剂复试通知,请尽快在教育部研招网调剂系统中申请调剂外校。调剂外校考生无需在我校办理任何盖章手续(招生学院有特殊要求的除外)。研招网调剂系统开通时间:3月20日至4月30日。
2、初试报考我校且达到报考专业复试分数线的考生(即一志愿上线考生),如自愿申请调剂其他院校复试,且被外校先于我校录取(即:考生在研招网调剂系统中同意调入学校的待录取通知),我校将无法录取考生,后果由考生本人自负。
六、招生声明
我校硕士研究生复试、调剂、录取工作由校纪委全程监督。
我校未与任何机构、公司或个人开展合作招生工作,我校硕士招生工作始终严格按照公平、公正、公开的原则进行,欢迎广大考生及家长监督。请考生及家长切勿轻信他人协助录取及调剂的宣传或承诺,以免造成财产和精神损失。
七、招生咨询及监督电话
中国政法大学研究生招生办公室
咨询及监督电话:010-58908070/71
中国政法大学纪检监察部门
专用监督电话(请勿咨询):010-58909069
本通知的最终解释权归中国政法大学研究生招生办公室